Understanding the Barriers to Process Change and How to Overcome Them

At Think Adapt Build LLC, we know that process change often feels slow, confusing, and full of hidden obstacles. That’s why we created a streamlined, visual guide, i.e. our “Barriers to Process Change/Redesign” flowchart, to help you spot inefficiencies early, avoid common pitfalls, and implement change with clarity and speed. If you're looking to save time and boost operational efficiency, you're in the right place.

Where Do I Start?

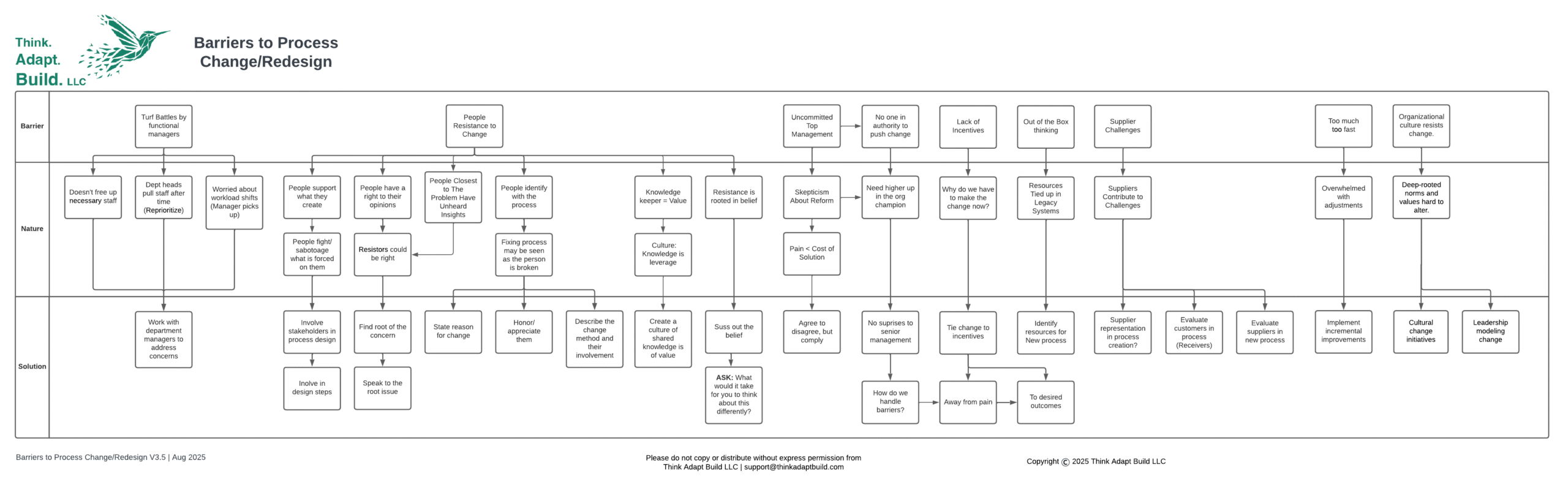
While the chart may seem a bit overwhelming at first, once you identify the Barriers you're facing, it's simple to follow the path to understand the Nature of the barrier and then move onto the Solution.

Follow the steps below to work your way through the flowchart.

Or Book a 30 Min-Call and Start Solving Today

1. Identifying Common Barriers

Ask yourself: Where’s the pushback coming from? Is it your people, your systems, or your culture? Spotting these patterns is the first step toward breaking them.

Take a look at the first row of the flowchart to find the barriers relevant to you.

Here are a few examples of common barriers:

  • Turf Battles by Functional Managers: Issues with staff allocation and departmental priorities.
  • Resistance to Change: Employees’ attachment to current processes and fear of the unknown.
  • Lack of Authority and Incentives: The absence of strong leadership to champion change and motivate staff.
  • Resource Constraints: Legacy systems and uncommitted management can hinder progress.
  • Supplier Challenges: External partners might contribute to the resistance.
  • Overwhelmed Workforce: Rapid changes can lead to staff feeling inundated and resistant.

2. Understanding the Nature of Barriers

Once you’ve identified where resistance is coming from, the next step is to dig deeper and ask "what’s really driving it?" Understanding the motivations, fears, and dynamics behind each barrier will help you choose the right response.

Find your barrier in the first row of the flowchart then follow the arrow down to understand the nature of "why?".

Some of the common reasons for barriers are:

  • Functional Conflicts: Managers may not free up necessary staff, or department heads might reprioritize team members.
  • Personal Resistance: People are more likely to support what they help create and may resist changes perceived as forced upon them.
  • Belief Systems: Fixing a process may be seen as implying that the person who implemented it is flawed.
  • Lack of Higher-Level Support: Without champions at higher levels, changes may struggle to gain traction.
  • Resource Allocation: Existing resources tied up in legacy systems need to be reassigned for new processes.
  • Skepticism and External Challenges: Skepticism about reform and supplier-related issues can also impede progress.
  • Pace of Change: Implementing too much too quickly can overwhelm employees.

3. Providing Solutions to Overcome

With the barriers clearly identified and their root causes understood, the final step is action; turning insight into practical solutions that remove obstacles and accelerate successful change.

Continue to follow the flow chart down into the Solutions row.

Here are a few of the solutions you may find:

  • Collaboration with Managers: Address concerns by working closely with department managers.
  • Stakeholder Involvement: Engage stakeholders in the process design to garner support and reduce resistance.
  • Root Cause Analysis: Identify and speak to the root causes of resistance to address them effectively.
  • Appreciation and Communication: Honor contributors and clearly communicate the reasons for change.
  • Incentives: Tie changes to incentives to motivate staff.
  • Resource Reallocation: Identify and reallocate resources necessary for the new processes.
  • Incremental Improvements: Implement changes in manageable increments to avoid overwhelming staff.

Implementing Change with Think Adapt Build LLC

At Think Adapt Build LLC, we take a holistic and inclusive approach, ensuring senior leaders are never caught off guard and resistance is systematically addressed at every level. Our framework emphasizes:

  • Senior Management Engagement: Keeping leadership informed, aligned, and committed.
  • Incentive Alignment: Linking change initiatives to clear, motivating outcomes.

  • Stakeholder Representation: Giving suppliers, customers, and employees a voice in the process.

  • Incremental Adjustments: Driving progress through manageable steps that build momentum.

Simplifying solutions

By uncovering barriers and transforming them into opportunities, we help organizations achieve lasting efficiency, smoother transitions, and measurable results. If you’re ready to move beyond resistance and unlock the full potential of your processes, partner with Think Adapt Build LLC and lead your team confidently into the future.

Start the Transformation Today With a Free 30-min Call

Take the first step toward smoother, more efficient processes. Reserve your 30-minute strategy call now.

Download the Barriers to Process Change Flowchart

Option 1: Get it via email

Option 2: Download from the image or this button

Other Resources

Need help? Book a call at a time to suit your schedule

Let's meet and chat about what your business needs are and how we may be of service.